励志语录文案,励志短语的力量,激发无限潜能!
在人生的旅途中,我们时常需要一些励志的话语来鼓舞自己,激励自己前行,这些语录文案,短小精悍,却蕴含着深刻的道理,是我们追求梦想路上的宝贵财富,让我们一起来感受这些励志短语的魅力吧!勇敢追梦,永不止步1、梦想不会逃跑,...
姚迪今日表现亮眼,最新战绩数据大揭秘!
作为中国排球界的一名杰出运动员,姚迪的每一次出场都备受关注,他在一场激动人心的比赛中展现出了卓越的技艺和团队合作精神,赢得了广大球迷的热烈喝彩,本文将为您带来姚迪今日战绩的最新数据,以及他在比赛中的精彩表现。比赛概况...
中国社会深度探究,多元视角解读社会现象
中国社会专题涵盖了广泛而深入的社会现象和问题,涉及经济、文化、教育、科技、环境等多个领域,本文旨在全面探讨中国社会的一些重要专题,揭示其内在特点和影响因素,以期增进读者对中国社会的了解。经济与社会发展中国经济的高速发...
区长专题会聚焦发展蓝图,共绘未来新篇章
一场关于区域发展的区长专题会议在某区政府会议室隆重召开,本次会议旨在深入探讨区域发展问题,集思广益,共谋未来发展大计,与会人员包括区长、相关部门负责人以及部分专家学者,会议围绕经济发展、城市建设、民生改善等方面展开热...
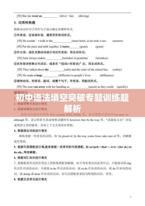
初中语法填空突破专题训练题解析
在初中英语学习过程中,语法填空是一个重要环节,旨在考察学生对英语语法知识的掌握和应用能力,本文将围绕初中语法填空专题训练题展开,通过一系列精心设计的练习题,帮助学生提高语法填空的解题能力。名词、冠词和代词填空1、题目...
皇权加强的历史影响,深度探究其背后的历史变迁
在历史的长河中,皇权不断加强是一种普遍现象,特别是在古代社会中,皇权的加强意味着君主对国家的掌控力日益增强,其影响力渗透到社会的各个层面,这一现象对于社会、政治、经济和文化等方面产生了深远的影响,本文将从多个角度探讨...
独家民俗,传统与现代的完美交融之韵
在浩瀚的历史长河中,每个民族都孕育出了独具特色的民俗文化,这些民俗,既是历史的见证,也是文化的传承,我们要探讨的便是那独特的“独家民俗”,它如何在传统与现代的交融中展现出新的魅力。独家民俗:传统的瑰宝独家民俗,指的是...
湖州骑行路段地图更新!探索湖城最佳骑行路线的必备指南
湖州,一座美丽的城市,以其优美的自然风光和丰富的历史文化吸引着无数游客,随着健康意识的增强和环保理念的普及,越来越多的人选择骑行探索这座城市的魅力,本文将介绍湖州骑行路段地图查询的最新信息,为骑行爱好者提供便利,带领...
QQ音速仿,开启音乐节奏新纪元探索之旅
随着科技的进步和游戏产业的飞速发展,各种创新的游戏模式和体验不断涌现,在众多游戏中,"QQ音速仿突发"以其独特的音乐节奏感和游戏玩法,吸引了大量玩家的关注和喜爱,本文将带您深入了解"QQ...
今日头条携手西山区新闻中心共创信息新时代新篇章
随着互联网的快速发展,新闻信息传播的速度和广度已经达到了前所未有的高度,在这样的时代背景下,今日头条与西山区新闻中心共同携手,为广大用户带来最新、最全面的新闻报道,共同开创信息新时代。今日头条:引领新闻资讯新潮流作为...














蜀ICP备2022005971号-1